搜索


会员资源切换至【手机版】

切换本帖至【手机版】


开启左侧

电梯电路图集与分析 河南省现代电梯有限公司 扫描版[PDF]

[复制链接]
发表于 2021-8-9 21:25:47 | 显示全部楼层 |阅读模式

游客,本帖隐藏的内容需要积分高于 1 才可浏览,您当前积分为 0


资源信息:



中文名


: 电梯电路图集与分析


作者


: 河南省现代电梯有限公司


资源格式


: PDF


版本


: 扫描版


出版社


: 中国纺织出版社


书号


: 9787506440974


发行时间


: 2007年1月


地区


: 大陆


语言


: 简体中文


概述


:



内容简介: 本书对国内外各种常见知名品牌电梯的电气线路、控制信号的传递路径和计算机内在的联系进行了全面、系统地分析,并阐明其内在原理。线路图采用中文注释,便于学习者读图;线号、接线端子号、元件代号等与实际线路完全一致,便于操作者在实践中检查操作;主要部位的电路和故障码解析,能够满足电梯专业人员现场工作的实际需要,达到快速排除故障的目的。   本书分析讲解了客梯、货梯、自动扶梯等各种梯型控制线路图,使读者系统的理解其控制方式和安全保护系统。是电梯设计制造、安装调试和维修保养人员的实用参考书。 内容截图:






目录


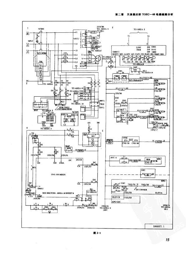
: 第一章 电梯控制系统统基本功能 第二章 天津奥的斯toec-40电梯 第三章 上海三菱sp-vfmp-vf电梯线路分析 第四章 上海永大日立y’95电梯路分析 第五章 上海三菱sp-vv(a)电梯线路分析 第六章 上海永大nt-vf电梯线路分析 第七章 上海三菱gps-iiil/m电梯电路分析 第八章 沈阳三洋电梯电气线路分析 第九章 上海崇龙东芝cv-55电梯线路分析 第十章 上海三菱sp-vv系列pc交流调速电梯线路分析 第十一章 西子奥的斯xo21s、xo21g自动扶梯线路分析 第十二章 蒂森克虏伯电梯电气线路分析 第十三章 东莞富士vvvf电梯电气原理图及线路分析 第十四章 广州日立gvf电梯电气原理图分析 第十五章 河南现代xdk-acvf电梯控制柜电气原理图线路分析 第十六章 上海崇友gf-168电梯线路分析 第十七章 北京莱茵lme64电梯线路分析 第十八章 上海崇文gf-88p电梯线路分析 第十九章 上海统一me-lift电梯电气原理图分析 第二十章 通力kone 3000minispace电梯线路分析 .第二十一章 上海现代wcvf电梯电气线路分析 第二十二章 上海新时达sm-01-f电梯控制柜线路分析 第二十三章 瑞士迅达mf9300扶梯电路分析 第二十四章 苏州迅达swe30-100k自动扶梯电路分析 第二十五章 北京安适达pcyb液压电梯线路分析 第二十六章 常用电梯制动器线路分析 参考文献

主题推广




回复

使用道具 举报

您需要登录后才可以回帖 登录 | 立即注册

本版积分规则

切换至【手机版】| 主站| Archiver|

JS of wanmeiff.com and vcpic.com Please keep this copyright information, respect of, thank you!JS of wanmeiff.com and vcpic.com Please keep this copyright information, respect of, thank you!

|网站地图

GMT+8, 2026-3-27 04:44 , Processed in 1.120915 second(s), 124 queries .

 

快速回复 返回顶部 返回列表