搜索


会员资源切换至【手机版】

切换本帖至【手机版】


开启左侧

民国时期总书目扫描版[PDF]

[复制链接]
发表于 2021-8-9 13:38:59 | 显示全部楼层 |阅读模式

游客,本帖隐藏的内容需要积分高于 1 才可浏览,您当前积分为 0


资源信息:



中文名


: 民国时期总书目


作者


: 北京图书馆 书目文献出版社


资源格式


: PDF


版本


: 扫描版


出版社


: 北京图书馆出版社


书号


: 7501315310


发行时间


: 1998年11月


地区


: 大陆


语言


: 简体中文


概述


:




内容介绍:


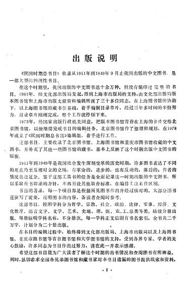
《民国时期总书目》由北京图书馆编,书目文献出版社1986年-1997年陆续出版。它以北京图书馆、上海图书馆、重庆图书馆的馆藏为基础编撰,收录了1911年至1949年9月间中国出版的中文图书124000余种,基本反映了民国时期出版的图书全貌。 《民国时期总书目》按学科分成20卷出版。这20卷及各卷所收图书总数是: 《哲学 心理学》,收书3450种;《宗教》,收书4617种;《社会科学总类》,收书3526种;《政治》,收书14697种;《法律》,收书4368种;《军事》,收书5563种;《经济》,收书16034种;《文化科学》,收书1585种;《艺术》,收书2825种;《教育 体育》,收书10269种;《中小学教材》,收书4055种;《语言文字》,收书3861种;《中国文学》,收书16619种;《世界文学》,收书4404种;《历史地理》,收书11029种;《自然科学》,收书3865种;《医药卫生》,收书3863种;《农业科学》,收书2455种;《工业技术 交通运输》,收书3480种;《综合性图书》,收书3479种。


内容截图:









目录


: 1.《哲学 心理学》 2.《宗教》 3.《社会科学总类》 4.《政治》 5.《法律》 6.《军事》 7.《经济》 8.《文化科学 艺术》 9.《教育 体育》 10.《中小学教材》 11.《语言文字》 12.《中国文学》 13.《世界文学》 14.《历史地理》 15.《自然科学》暂缺 16.《医药卫生》暂缺 17.《农业科学》暂缺 18.《工业技术 交通运输》暂缺 19.《综合性图书》 知识中国的好友邀请链接 知识中国电驴乐园个人主页

主题推广




回复

使用道具 举报

您需要登录后才可以回帖 登录 | 立即注册

本版积分规则

切换至【手机版】| 主站| Archiver|

JS of wanmeiff.com and vcpic.com Please keep this copyright information, respect of, thank you!JS of wanmeiff.com and vcpic.com Please keep this copyright information, respect of, thank you!

|网站地图

GMT+8, 2026-3-24 04:08 , Processed in 0.865228 second(s), 121 queries .

 

快速回复 返回顶部 返回列表